yl23455永利官网
学校主页
|
|
湘大yl23455永利官网旧版
yl23455永利官网
学部概况
学部简介
现任领导
机构设置
学部宣传片
部长寄语
永利官网
永利官网
媒体报道
重要新闻
师资团队
在职教师
荣休教师
永远的怀念
人才培养
本科生教育
研究生教育
师生风采
实践教学
线上法学实验室
课程建设
招生就业
招生工作
就业工作
学术研究
重点研究基地
研究机构
科研成果
博士后流动站
学术交流
学术动态
科研动态
自办刊物
学术预告
合作交流
党团工作
通知公告
组织机构
教工党建
学生党建
学生活动
奖助贷补
学习园地
教代会、工代会
关工委
院友工作
院友新闻
院友会
毕业视频
院友名录
院友基金
法治培训
中心概况
学习资源
联系我们
培训动态
办公信息化
通知公告
通知公告
您所在的位置:
yl23455永利官网
> 正文
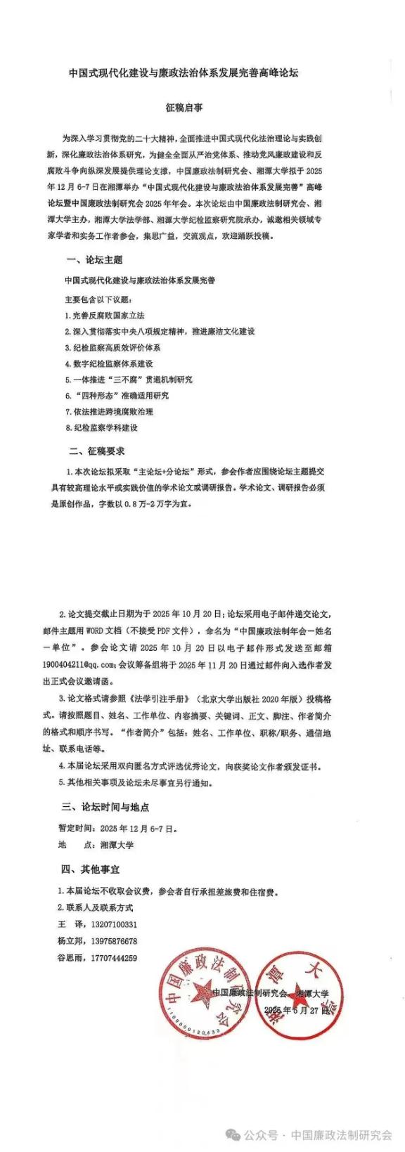
征稿启事|中国式现代化建设与廉政法治体系发展完善高峰论坛
2025-06-07 23:03
*本期内容来源于公众号“中国廉政法制研究会”